

DeepIntent is an advertising technology company that has developed a programmatic advertising platform tailored for pharmaceutical and life science companies to engage healthcare providers and patients through relevant, HIPAA-compliant digital advertising.
USER RESEARCH, PRODUCT STRATEGY. PRODUCT DESIGN, DESIGN LEADERSHIP
ROLE OVERVIEW
As the VP of UX & Design, my responsibilities included:
- Contributing as a principal designer.
- Working with key business stakeholders to understand our business goals.
- Frequent presentations to the executive board.
- Mentoring other designers and product managers.
- Expanding and operationalizing the UX practice with improved best practices.
- Launching a user research and design practice.
- Generating product opportunities, defining strategy, and establishing success metrics.
During my tenure at DeepIntent, we achieved significant milestones, such as a comprehensive redesign of the entire platform, successful deployment of an in-platform AI assistant, growth of the design team from 2 to 10 designers, operationalization of UX and research in the product development lifecycle, a notable 33% increase in on-platform spending, a 25% boost in team engagement, and the successful implementation of Agile product development across all product lines.
DISCOVERY & USER RESEARCH
Our initial steps involved employing a variety of user research methodologies, including evaluating current user performance metrics, conducting user surveys, facilitating design thinking workshops, and conducting numerous user interviews. Following each inquiry, we distilled the most significant insights, challenges, and recommendations into concise summary reports (see below). These reports, combined with discussions, prove to be valuable for sharing across the entire organization, socializing actionable next steps to enhance our product experience.
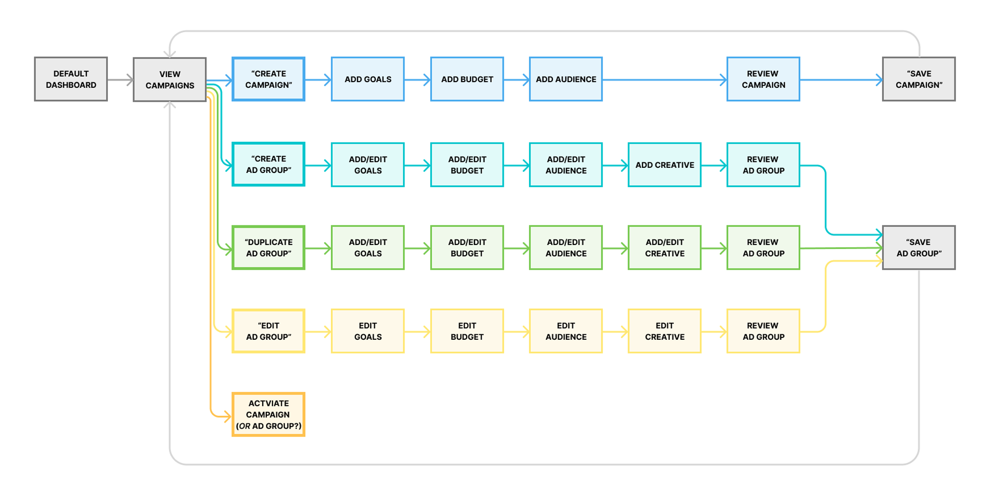
USER GOALS, USER FLOWS & SUCCESS METRICS
User research played a crucial role in refining the primary user goals for our user personas. Subsequently, we structured a set of optimized user flows. These user flows were designed with a quantifiable sequence of actions, facilitating users in easily accomplishing their goals. Each user flow featured user actions forming a conversion funnel, enabling us to gauge the measure how well our users achieve their goals and pinpointing areas where they might encounter difficulties.
WIREFRAMES, PROTOTYPES
& USER TESTING
After outlining our user journeys, we turned our attention to creating the views users needed to achieve their goals. Because our product involves managing complex data, campaigns, performance metrics, and fine-tuning marketing initiatives, it was crucial to establish a clear information architecture and interface structure. This structure prioritized the main tasks users face on a daily basis.
A NEW DASHBOARD EXPERIENCE
Following our launch, the introduction of a much-needed new dashboard and platform experience was warmly embraced by our users. After implementation, we saw a significant boost in overall user satisfaction, successful attainment of user goals, a noteworthy 33% surge in on-platform spending, and industry accolades recognizing the enhanced, more-intuitive experience.
Home Dashboard
Measurement Dashboard
COPILOT, AI ASSISTANT
- PROOF OF CONCEPT VIDEO
The company announced the launch of DeepIntent Copilot on September 11, 2023. This launch represents a significant step toward more integrated and intelligent healthcare advertising. Copilot is designed to seamlessly bridge media spend with clinical outcomes, utilizing connected artificial intelligence (AI) to enhance the effectiveness of healthcare advertising.
Considering the intricate and multifaceted nature of our users' workflow, incorporating conversatsional AI assistance was an obvious choice. We utilized the primary use cases and user goals to pinpoint areas where users would benefit most from an AI assistant. Collaborating with AI engineers, we iterated on the inputs and outputs of the AI to ensure they were both timely and valuable for our users. The initial proof of concept video below was created for gathering user feedback and supporting business development.
BEFORE & AFTER COMPARISON
To compare the existing dashboard with our new dashboard experience, simply slide left and right over the image below.
Selected Works





